传统行业转型环保,央企资金涌入提升行业投资能力。 十二五周期投资主体是环保企业,最近几年仅二级市场层面我们就观察到越来越多的其他行业企业转型做环保,从上市公司的情况来看环保相关公司数量大幅增长, 2016 年环保相关公司数量达到 80 家,比 2012年的 45 家增长了 78%,其中不乏像中金环境、盈峰环境等成功转型环保的优秀公司。不仅如此,更有诸多资金实力雄厚的央企通过收购或是设立子公司的方式进军环保行业,有解决自身环保需求、甚至外接环保治理项目的(如中石化、中冶集团等),也有从建筑工程行业拓展到环保工程的(如葛洲坝、中国建筑、中国铁建等),还有从投资角度看好环保产业未来前景的(如中信集团、中国中车等)。 大型央企的进入带来更多低成本资金,给 PPP 项目的规模化铺好了台阶,同时也打开了行业的投资空间。
央企进军环保名单
数据来源:公开资料整理
PPP 模式提高杠杆水平, 环保企业投融资能力倍增。 PPP 模式让环保公司有机会引入地方政府、产业资本、金融资本等多方共同投资环保项目, PPP 模式的投融资构架是改变了传统产业生态链上环保企业的业务的开展模式, 有各种形式的 PPP 产业投资基金在表外作为投资主体后, PPP 项目公司再去获得金融机构贷款投资 PPP 项目,同时环保企业做项目工程、技术解决方案和实现产品销售。PPP 模式下环保公司实际撬动的资金量相比以往的 BOT、BT 模式是成倍增加的。
PPP 模式示意图
数据来源:公开资料整理
PPP 模式一:政府与环保公司合作成立 SPV 公司。SPV 公司保证给母公司项目良好的回款,母公司收回前期投资后可以继续投入新的 PPP 项目,提高环保公司资金利用率。
PPP 模式二: PPP 引导基金、社会资本自行成立的产业基金与政府、环保公司共同成立 SPV公司。大大降低了环保公司的资金投入压力,通过构建民间资本、 政府财政配资、引导基金三者共同参与的运行模式,极大地解放了企业的投融资束缚。假设企业成立 LP 产业基金,担任 LP 劣后级,以股权的形式投资项目公司。按出资 10%测算,杠杆可放大到 9 倍,企业获得的利润包括了建筑总包利润和扣除优先级 LP 成本的杠杆收益,杠杆效应带动 ROE提升。
PPP 资产证券化完善投资退出机制,提高 PPP 项目对社会资本吸引力。 16 年年底发布的《推进 PPP 项目资产证券化通知》,打通环保企业投融资全链条。环保及公用事业类项目投资回收期普遍较长,投资回报稳定但是收益预期偏低,投资规模门槛高,限制了社会资本涌入这一领域的积极性。而 PPP 项目的资产证券化解决了以往 PPP 项目投资及退出方面的多个难点,是未来 PPP 项目落地后行业的重要看点。
资产证券化相较于债券融资,对项目现金流关注度高于评估主体关注度,低评级公司的优质现金流项目也可以实现低成本融资。项目融资额度不受净资产百分比上限限制,可能实现表外融资,不提高资产负债率。直接优化财务结构,降低融资成本,提升项目可行性和收益率。 ABS 产品一般期限较为灵活,久期可以设置较十年债券更长,符合 PPP 项目经营回报周期较长的特点,一步到位解决融资需求。
PPP 项目资产证券化可以使得发起人实现基础资产提前变现,降低融资成本,大幅提高社会资本参与方资金周转率,提高了社会资本和环保企业合作的积极性。同时社会资本以往相较于央企、地方国企等高信用评级主体,融资成本劣势较大,资产证券化产品更多关注于项目现金流的持续性、稳定性,可以直接降低项目层面的资金成本,优化债务结构,提高项目的可行性和经济性。
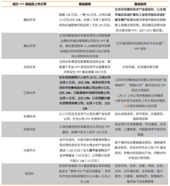
上市公司成立 PPP 产业基金,实现产业和金融的互补,符合行业发展趋势。 环保企业参与筹建 PPP 产业基金是行业发展的需要,由上市公司负责建设运营,由投资机构进行指导的合作模式,有利于实现产业和金融的互补。 目前上市公司参与或设立的 PPP 产业基金规模已经超过了 500 亿元, 上市公司对于设立专项 PPP 基金的态度也变得更为积极。
对投资机构而言:产业基金可以通过债权、股权的方式进入 SPV 公司,获得稳定的投资收益,优化公司的融资结构,充分对接理财和保险资金,发挥专业的投资能力筹集资金,极大地降低上市公司资金压力。
对上市公司而言:通过在基金公司层面的股权比例控制,可以不影响公司本身的资产负债率,优化融资结构,给再融资的额度留有余地,降低短期投资压力。同时, 把项目放在体外的方式,也可以通过产业基金实现体外产业整合,培育新的增长点。
上市公司成立 PPP 基金列表
数据来源:公开资料整理
中国的环保投资占 GDP 的比例在 2010 年见顶,达到了 1.86%,随后逐年下行,十二五周期维持着每年 8000-9000 亿规模。这背后的真正原因并不是有效需求不足,更多的反映的是在现有财政支付和环境服务收费体系约束下,以 BOT/BT/EPC 为主流模式的环保投融资模式已经出现瓶颈。然而在十三五周期,我们认为在 PPP 模式的拉动下,环保投资占 GDP比重有望突破 2%,接近甚至达到美国 1972-1980 年、日本在 1973-1976 年的水平。
2000-2014 我国环境污染投资
数据来源:公开资料整理
PPP 模式驱动的基建投资是经济新增长引擎。 目前我国传统行业产能严重过剩,实体投资收益预期仍不乐观,而今年中央经济工作会议明确提出了房地产只应用于居住和消费,新一轮房地产调控政策将使房地产市场降温,房地产投资很可能将不再作为稳增长的主要手段。这意味着十三五期间,要维持中国经济在转型过程中实现一定的增长速度, 基础设施建设投资必然成为重点,中国的目前基础设施现状也存在这个客观需求。在目前地方政府投资平台负债率偏高、有效抵押资产不足的背景下,通过 PPP 模式引入社会资本参与基础设施建设投资是唯一的可行路径。
PPP 项目落地率不断提高。 从 PPP 示范项目的情况来看, 截至 2016 年 9 月末,财政部两批示范项目 232 个,总投资额 7866.3 亿元,其中执行阶段项目 128 个,总投资额 3456 亿元,落地率从 1 月末的 32.7%上升到 58.18%;从入库项目的情况来看,截至 2016 年 9 月末,已进入执行阶段项目为 946 个,总投资额 1.56 万亿元, 落地率从 20%上升到了 26%。
PPP 入库项目落地率
数据来源:公开资料整理
PPP 示范项目落地率
数据来源:公开资料整理
生态环保类 PPP 项目占比较高。 生态环保及公用事业类项目总投资过万亿元, 2017 年有望进入集中落地期。市政工程类 PPP 项目无论是项目数量还是项目金额都居前列,是 PPP项目建设的重头戏。
入库项目按行业分类的项目数量和金额
数据来源:公开资料整理
而生态环保及公用事业类项目在市政工程中项目数占比达到了 53.62%,总投资额占比为18.94%,是市政工程项目的重要构成部分。加上生态建设中的 PPP 项目,截至 2016 年 9月,财政部 PPP 项目库中共有 2366 个生态环保及公用事业类 PPP 项目,总投资额达 1.04万亿元。
市政工程和生态建设中的环保及公用事业类项目数量和金额
数据来源:公开资料整理
各行业落地率有分化, 环保订单增量空间大。 在 PPP 入库项目中, 环保类项目占比较多的市政工程的落地率为 31.22%, 超过了 26%的整体项目落地率。主要是因为环保类项目未来现金流相对稳定、商业模式成熟。然而 31.22%的落地率仍然不是理想状态, 随着 PPP 项目资产证券化的实行,我们预计有着稳定运营现金流的生态环保及公用事业类项目未来落地率有进一步提升空间。 在 PPP 政策的不断完善的趋势下, 2017 年必然会有大量生态环保及公用事业类 PPP 项目落地,传导到环保企业,表现出来的则是订单继续增加,在 PPP 模式的催化下,业绩维持高增长态势。
入库项目分行业落地率
数据来源:公开资料整理
PPP 项目库充足。 进入 2016 年以来,财政部发布的 PPP 项目入库数和投资额都有了快速增长。截至 2016 年 9 月,财政部共发布 10471 个 PPP 项目,总投资金额达 12.46 万亿元。比 6 月项目个数同比增长 12.8%,总投资金额同比增长 17.5%。 尽管在第三季度, 一部分二季度项目从识别阶段转为准备、采购或执行阶段, 但是识别阶段的项目数并没有减少, 9月末的识别阶段项目总额为 6.53 万亿与 6 月末的 6.52 万亿相差无几,说明新的 PPP 项目不断入库,项目储备保持充足,由此支撑 PPP 执行项目在未来持续增长。
财政部 PPP 项目数量及金额(万亿元)
数据来源:公开资料整理
预计 2017 年进入执行阶段的项目金额较今年 9 月底增长 139%。在假设项目落地率不变的情况下, 我们用两种方法来测算 2017 年新增执行阶段项目金额为 2.17 万亿, 达到 3.73 万亿的规模, 较今年 9 月底增长了 139%。
第一种方法按照每季度新增落地规模递推。 根据财政部公布的数据,2016 年二、三季度 PPP 项目落地规模分别为 0.55 万亿和 0.5 万亿,假设这个落地规模不变,则 2017年新增落地项目规模为 2 万亿,达到 3.56 万亿的规模。
第二种方法是用示范项目推算撬动系数。 截至今年 9 月底, 推出了一年的金额为 0.66 万亿第二批示范项目撬动了全项目库已识别项目共 5.93 万亿元,撬动系数为 8.98。 假设财政部今年 10 月发布的第三批 1.17 万亿示范项目, 撬动也为 8.98, 那么,到 2017 年 9 月末,全项目库已识别项目金额大约为 10.51 万亿元。 根据 2016 年 1-9 月的平均增长趋势, 估计2017 年底已识别项目金额大约为 15 万亿。 那么 2017 年执行项目金额大约为 3.9 万亿元,相比 2016 年 9 月底的 1.56 万亿, 新增 2.34 万亿。
平均来看, 以 2016 年 9 月底的项目为基准, 2017 年新增执行阶段项目金额为 2.17 万亿,增长率为 139%。 因此我们认为, 2017 年必然还将有大批 PPP 项目落地, 加速订单释放。
3. 国际经验印证环保投资占比有望突破 2%
参照日本、美国的环保产业发展经验,环保投资的高峰期往往是经济结构转型调整期,密集颁布环境政策法案,通过环保手段来淘汰落后、高耗能企业,扶持节能低耗企业的发展,以此推动经济结构调整。
日本通过环保投资引导产业结构调整,密集政策发布带来 10 年黄金期。 关注一下日本的数据即可发现,从 1972 年开始日本环保投资占 GDP 比重逐渐上行,直到 1975 年日本环保投资占 GDP 的比重达到峰值 3%,日本企业环保投资也呈现出同样的发展态势。而这段时期是日本经济受到第一次石油危机爆发的强烈打击,人均 GDP 不到 5000 美元的经济低迷期。在此时期,日本主动调节产业结构,挖掘节能低耗的新经济增长点,在 1979 年以后,人均 GDP 有了突飞猛进的提高,直接受益于通过增加环保投资引导的产业结构调整。
此外,图 14 橙色部分为日本环境法规政策密集发布期, 1967-1973 年连续颁布了颁布环境政策法案、水污染防治法、大气污染防治法等法律法规, 1975 年环保投资占 GDP 比例达到顶峰值 3.0%。由此可见,国家加大环保政策力度后的 10 年是环保产业投资和发展的黄金时期。
1961-2015 日本名义 GDP
数据来源:公开资料整理
美国经济增长灰色时期,环保投资占 GDP 比例突破 2%。 1972-1980 年是美国经济增长的灰色时期,人均 GDP 增速缓慢,且不到 10000 美元。然而在 1972 年,美国环保投资占 GDP 比例就达到了 2.1%,节能环保产业在这一阶段受益于政策的密集发布,大气污染治理、水治理、土壤治理行业均获得了大力发展。
1961-2015 美国名义 GDP
数据来源:公开资料整理
1972-1992 美国环保投资占比
数据来源:公开资料整理
我国处于经济结构转型关键期,环保投资占比突破 2%具有历史必然性。 日本和美国的例子说明了经济结构转型是需要用环保手段来进行辅助的,结合我国目前实体经济增速放缓、固定资产投资增速回落的情况,不管是从供给侧改革的角度,还是从 GDP 稳增长的角度,节能环保产业都拥有巨大的发展空间。在近期发布的《“十三五”节能环保产业规划》中,也提出了到 2020 年我国节能环保产业增加值占 GDP 比重为 3%左右的目标。
从人均 GDP 来看,中国目前人均 GDP7000 美元左右,和美国日本 70 年代中后期水平相当。但是截至 2013 年我国的环保投资占 GDP 比重仅为 1.67%,低于其他国家相应时期的比重,未来仍应该上行。结合我国从 2013 年开始密集发布环保法律法规的情况,我们认为,目前已经是环保投资占 GDP 比例最低点,在十三五期间,国家将加大对环保行业的投资,环保投资与 GDP 占比完全有可能突破 2%,进入环保发展高峰期。
各国环保投资占 GDP 比重
数据来源:公开资料整理
未来 PPP 作为环保项目建设的主要形式,将逐步淘汰掉非上市公司,行业集中度提升,上市公司充分受益。 在采用 PPP 模式进行环保治理建设的情况下, 政府作为采购方,最看重的是项目全周期的管理能力以及资本结构化的操作能力,包括了采用股权、 债权以及资产证券化等多元化资金来源结构。 上市公司在这些方面相比非上市公司而言具备天然的优势,在 PPP 的大潮之下, 非上市公司未来很可能将逐渐丢失市场份额,环保行业集中度将快速提升。
作为背靠二级市场的投融资大平台,相比非上市公司,上市公司在 PPP 模式下更有优势。政府倾向于将多个项目打包成一个大型 PPP 项目进行招标,单个项目的投资越来越大。上市公司具有发债、定增、成立产业基金、引入银行战略合作伙伴等多种融资渠道,更加有资金成本优势,是政府眼中承接大型 PPP 项目的第一梯队。
非上市公司融资困难,资金成本较高,在承接 PPP 项目的金额和数量上均受限制,无法快速扩大规模,在这个强者恒强的时代终将被边缘化。
上市公司合作方式多样。非环保类公司要跨界承接环保 PPP 项目,会在技术储备、项目经验、装备采购上有所欠缺。非环保类上市公司更倾向于和环保类上市公司抱团取暖,在项目、战略、股权层面深度合作,进行资源互补,以联合体方式竞标获取 PPP 订单。
